Table of Contents
ToggleBefore proceeding with your research on Site Reliability Engineering meaning, it is a must to know why one needs it. Business growth is an adamant desire of every owner and manager, but it takes an enormous effort to manage it afterward. IT systems assist managers in operating, automating, monitoring, and optimizing business performance, but they become complex with time. Scaling up the IT services adds further to the painstaking task of managing resources, systems, and tools.
If you are already on the lookout for a site reliability engineer, congratulations on reaching this milestone. In contrast, we will explain the basic and technical aspects of SRE to learners in this article. Let’s measure the depths of this trench by addressing its meaning, importance, key principles, and basic metrics. We will also cover how SRE works, its essential tools, and where to find the best site reliability engineers.

What is Site Reliability Engineering?
At its core, Site Reliability Engineering deals with the monitoring and optimization of automation tools and applications. These apps or tools ensure the continuous availability and accessibility of desirable IT infrastructure and software apps for users. It manages the reliability of applications while also embedding frequent updates from development with performance optimization. It aims to bridge the gap among software development and operations teams. Let’s step ahead and realize its importance in the business environment, specifically in large enterprises.
DevOps vs SRE: Are There Any Differences?
Although both approaches aim to implement collaborative development and operations practices, both have different goals. Not only does the scope of DevOps vs SRE differ, but so does their approach to bringing development and operations together. Their key differences are:
| DevOps Goals | SRE Goals |
| Accelerate software delivery.
|
Enhance system reliability and uptime. |
| Improve deployment frequency.
|
Optimize performance and scalability.
|
| Reduce failure rates.
|
Automate operational tasks.
|
| Enhance recovery times. | Incident response and recovery. |
1. Focus
DevOps emphasizes the collaboration between development and operations to improve the overall software delivery process.
SRE focuses on applying engineering principles to operations specifically to improve system reliability and scalability.
2. Approach
DevOps centers on cultural change, process improvement, and the adoption of automation tools.
SRE utilizes software engineering approaches to solve operational problems, with a strong emphasis on automation and reliability.
3. Metrics
DevOps often measures success through deployment frequency, lead time for changes, change failure rate, and time to restore service.
SRE measures success through reliability metrics like SLOs, SLAs (Service Level Agreements), and error budgets.
4. Responsibility
Development and operations teams share responsibility in DevOps for the entire software development lifecycle.
Typically, SRE teams have a specific mandate to ensure the reliability and performance of services, often with a more operational focus than DevOps.
5. Automation
Automation streamlines the continuous development and continuous deployment processes in DevOps using CI/CD pipelines.
Extensive automation of systems and applications eliminates manual operational work (toil) and improves system reliability in SRE.
Importance of SRE Practices
Enterprises must understand the importance of SRE practices to maximize their benefits and manage their applications or systems strategically. With SRE, it becomes easier to handle the large network of digital assets and infrastructure with fewer resources. The subsequent factors depict the importance of SRE practices on an enterprise level.

1. Strengthens Reliability
SRE practices enhance the reliability of systems and applications so that frequent updates from the development team don’t hinder functionality. It also ensures that the operations team fully understands the development lifecycle, abides by its environment, and assists deployments.
2. Optimizes Performance
Continuous monitoring of the applications and testing mechanisms ensure an early identification of any potential post-deployment issues. It helps developers rectify the underlying code or APIs, improving the performance of the systems with each upgrade.
3. Ensures Collaboration
The mutual sharing of responsibilities puts an end to the blame game, where every team focuses on system uptime. A deeper understanding of the external team’s work enables stakeholders to participate and assist each other in achieving enterprise goals.
4. Uplifts User Experiences
The collaboration among the technical and non-technical staff delivers a better user experience after every upgrade. They cooperate to enhance the build quality, user journey, and operational efficiency while removing any redundancies that distort user experience.
5. Improves Contingency Plans
When developers and managers understand the importance and value of each other’s workflow, they jointly protect it from threats. All the teams contribute to formulating contingency plans and improving them further so everyone knows the drill if something goes off.
Key Principles of SRE
Just like the best practices of any domain, SRE’s key principles aim toward the mutual attainment of organizational goals. Implementation of these principles is necessary to avoid any misconception or deviation from the endeavor’s scope. The SRE key principles are as follows:

1. Monitoring & Observability
Regular monitoring is crucial for the identification of issues and analyzing performance. Incident logs and error reports provide actionable insights for modernizations that resolve problems. Proactive preparation with incident management processes and guides ensues in a swift and effective response in case of an incident. It leads to minimal downtimes, protects systems, and prevents mistakes.
2. Identify & Mitigate Risks
Teams must embrace risks as failures will happen, but they must aim to manage risks rather than fear them. It takes practices like setting and managing error budgets, which help balance reliability and feature development. Whenever incidents occur, teams must conduct blameless postmortems to analyze what went wrong without assigning blame. It promotes communication and learning from failures, leading to continuous improvement and more resilient systems.
3. Implementing Change
One of the most crucial norms in the SRE is managing and implementing change while reducing friction and resistance. It includes capacity planning for loads and scalability, along with demand forecasts for peak times and resource allocation. Testing maintains the performance and reliability of the system, while the Kaizen philosophy encourages continuous improvement.
Regular reviewing helps identify areas for improvement where iterative upgrades utilize feedback and postmortem findings. Chaos engineering is another vital practice that tests the system for resilience and removes any weaknesses if found.
4. Service Level Objectives
SLOs, or Service level objectives, are measurable goals for assessing the system’s reliability. Service level indicators (SLIs) and service level agreements (SLAs) determine the SLOs to set priorities and measure progress. The teams participate in defining the SLOs and distributing their responsibilities in a joint effort to attain their reliability objectives.
5. Automation & Security
Toil refers to any hard, monotonous, and manual work that is challenging to scale and takes time. Eliminating toil through automation leads to quicker workflows and frees up resources to reduce costs. Custom software automates repetitive tasks, workflows, and business processes to streamline operations and remove toil, reducing human errors.
One significant concern is the security of the SRE system, which not only safeguards the business but also addresses compliance. Integrating strong security protocols and safety measures helps fortify the system by continuously testing for threats and vulnerabilities.
Basic Metrics
To create scalable and reliable software systems, SRE relies on various metrics to measure performance, reliability, and health. In the ensuing section, we will explain the basic metrics that form the foundation of SRE practices.

1.
Service Level Indicators (SLIs)
Service Level Indicators (SLIs) are metrics that quantify the performance of a service from the user’s perspective. They are critical because they provide objective data on how well a service is performing. Common SLIs include:
Latency
It measures the time taken to process a request. Lower latency is generally better, as it indicates a faster response time for users.
Availability
Availability is the percentage of time a service is operational and accessible. It is crucial to ensure that services are reliable and meet user expectations.
Error Rate
It measures the frequency of errors in a service. It is the percentage of failed requests out of the total number of requests.
Throughput
The number of requests a system can handle within a given period is throughput. High throughput indicates the system’s ability to handle a large volume of transactions.
2. Service Level Objectives (SLOs)
Service Level Objectives (SLOs) are specific targets for SLIs, as we explained earlier. They define the desired level of performance and reliability for a service. For instance, it specifies that a service should have 99.9% availability or 95% requests must have a latency lower than 100 milliseconds.
3. Service Level Agreements (SLAs)
Service Level Agreements (SLAs) are formal agreements between a service provider and a customer that outline the expected level of service. SLAs often include specific SLOs and the consequences (such as financial penalties) if those objectives are not met. While SLAs are business-oriented, they are built upon the technical metrics provided by SLIs and SLOs.
4. Error Budgets
An error budget is a mechanism that quantifies the acceptable level of risk for a service. It is calculated as 1 minus the SLO target. For instance, if the SLO is 99.9% available, the error budget would be 0.1%. This means that the service can afford 0.1% downtime or errors within a specific period. Error budgets balance out the need for reliability together with rapid development and deployment. If the error budget is exhausted, it indicates that too many errors have occurred, prompting the need to halt new releases and focus on improving stability.
5. Mean Time to Recovery (MTTR)
Mean Time to Recovery (MTTR) portrays the average time it takes to restore a service in case of a failure. A lower MTTR means that the team is capable of quickly addressing and resolving issues, minimizing downtime and impact. This metric is vital for assessing the efficiency of incident response and recovery processes.
6. Mean Time Between Failures (MTBF)
Mean Time Between Failures (MTBF) measures the average time between successive failures of a system. It is one of the most essential indicators of the system’s reliability and stability. A higher MTBF means that the system experiences fewer failures over time, depicting its overall strength.
7.
Incident Metrics

Number of Incidents
It is the count of incidents occurring within a given timeframe, such as daily, weekly, or monthly. It helps identify trends and patterns in system reliability and portrays the stability of the system. The count is a baseline for measuring improvements over time by tracking incidents by type and severity to gain deeper insights. Comparison of incident counts across different periods enables us to identify any significant changes or anomalies.
Time to Detect (TTD)
The time taken to track an incident after it occurs is known as detection time or TTD. It measures the effectiveness of monitoring and alerting systems, where a lower TTD represents a quicker awareness of issues. Implementing comprehensive monitoring to cover all critical facets ensures a swift response. System alerts promptly notify the relevant teams of potential problems.
Time to Mitigate (TTM)
TTM is the time taken to hedge against an incident after its detection to minimize the impact on users and services. Effective mitigation significantly reduces downtime and service degradation. Reliability engineers must develop and maintain runbooks and playbooks for common incidents. Besides that, managers must train response teams on rapid mitigation techniques and tools.
Time to Resolve (TTR)
TTR represents the total time from incident detection to full resolution. It measures the overall efficiency of the incident response and resolution process. A shorter TTR indicates that incidents get resolved quickly, minimizing user impact. Conducting regular post-incident reviews helps to identify areas for improvement in the resolution process. It also ensures that all team members are proficient in incident response protocols and procedures.
8. Change Failure Rate
Change Failure Rate measures the percentage of changes or deployments that result in incidents, outages, or degraded service. It is crucial to understand the impact of changes on system stability. A lower change failure rate indicates more reliable and safer deployments.
9. Resource Utilization
Resource Utilization metrics assess how efficiently a system uses its resources, such as CPU, memory, and disk I/O. High resource utilization can indicate potential performance bottlenecks, while low utilization might suggest over-provisioning and inefficiency. Monitoring and optimizing resource utilization ensures that the system can handle data loads without unnecessary waste.
10. Root Cause Analysis (RCA)
Root Cause Analysis is another crucial principle of SRE that emphasizes finding the primary reason behind every failure. It focuses on the duration of finding the cause while also highlighting the frequency of similar incidents.
Time to Root Cause Identification
It measures the average time taken to identify the root cause of an incident. A shorter time indicates an efficient investigation process, enabling a quick resolution.
Repeat Incidents
Tracking repeat incidents helps identify recurring issues that need resolution at a deeper level, potentially indicating underlying systemic problems.
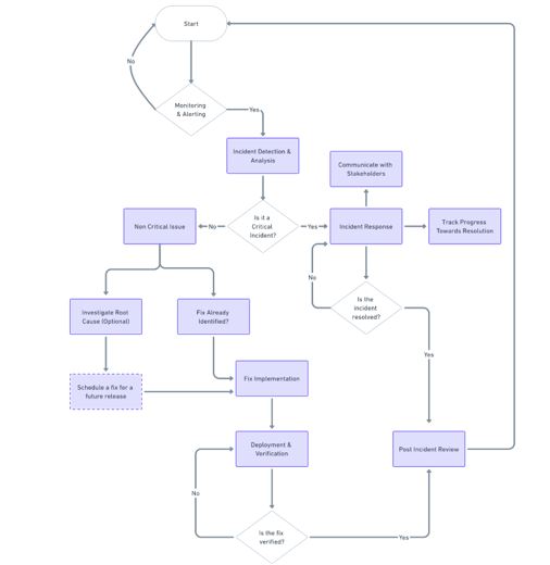
How Site Reliability Engineering Works?
The SRE workflow involves defining SLOs and SLIs, monitoring system health, incident detection and response, post-incident analysis, and continuous improvement. Each of these activities plays a critical role in maintaining system reliability and performance. The following workflows will aid in guiding you towards how Site Reliability Engineering works and how to implement it efficiently.

1. Define SLOs and SLIs
SLOs are specific targets for the performance and reliability of SRE systems, whereas SLIs are metrics that measure these targets. The workflow begins by defining the program’s scope and identifying the performance indicators (SLIs) to gauge progress. An integral part of this activity is to define an acceptable threshold for each metric and set adequate targets (SLOs).
2. Monitor System Health
System health monitoring is the second core activity where tools like Grafana and Nagios track system health. Measuring CPU usage, memory utilization, latency, and throughput helps find potential issues. Whenever any metric exceeds the predefined threshold, the automated alerting systems notify the team of incidents, issues, or discrepancies. You need to implement observant monitoring tools to collect and present vital data, along with configuring critical metrics for alerts.
3. Incident Detection and Response
Continuous monitoring of the system’s health and performance alerts enables early detection of abnormalities or incidents. Quick detection of underlying issues and training on a predefined response protocol enables diagnosis and mitigation in less time. The workflow calls for vigilant detection and acknowledgment of incidents, followed by collaborative diagnosis and mitigation. Once the resolution is implemented, it becomes a standard for similar issues in the future.
4. Post-Incident Analysis
Once an incident gets reported, root cause analysis is the first step toward resolution, calling for a prompt, detailed investigation. It focuses on finding the underlying issues rather than treating the symptoms for effective handling. Blameless postmortems are the second step, where all the teams collaborate and coordinate rather than assigning blame. Priority is given to learning and improvement, along with documenting the findings and resolution measures. It also entails a brief post-incident report that highlights the actionable insights to prevent its recurrence.
5. Continuous Improvement
By using actionable insights and post-incident evaluation, teams make iterative enhancements for incremental improvements. It allows them to adjust SLOs and SLIs for the ensuing cycle in light of ever-changing requirements as necessary. Routine task automation reduces manual intervention and human errors, further fortifying the system. Performance data, incident reports, feedback, and monitoring help them to formulate the future roadmap for the SRE program.
Essential Tools for SRE
Site Reliability Engineering entails a variety of tools that ensure the reliability, scalability, and performance of systems. These tools are broadly categorized into monitoring, alerting, incident management, automation, configuration management, performance analysis, and security. Here are some essential tools that are common and famous in SRE.
1. Monitoring and Alerting
Sensu
Sensu is a monitoring and observability platform for hybrid cloud environments and dynamic infrastructure. Its features are comprehensive monitoring, alerting, and automation workflows.
Prometheus Alertmanager
Prometheus alert manager handles incident or threshold alerts sent by the server. It helps to manage alerts by grouping, inhibiting, silencing, and routing them to diverse endpoints.
2. Incident Management
ServiceNow
ServiceNow is an efficient IT service management platform for incident management, problem management, change management, and service desk. It provides comprehensive IT services management, including incident and change management workflows using AI.
Jira Service Management
Jira service management is a great IT service management software by Atlassian. It assists in incident management, change management, problem resolution, and integration with Jira. It also manages changes and service requests with robust workflow capabilities.
3. Automation and Configuration Management
SaltStack
SaltStack is an automation tool for configuration management, provisioning, and orchestration. Its features are remote execution, configuration management, cloud control, and event-driven automation. It’s best for managing large-scale infrastructure, focusing on speed and scalability.
Kubernetes
Kubernetes is an open-source container orchestration platform that automates the deployment, scaling, and management of containerized applications in production environments.
Consul
Consul is a service networking tool for connecting and securing services across infrastructure. Its features include dynamic service discovery, configuration, and segmentation functionality, more specifically in a microservices architecture.
4. Performance Analysis and Optimization
Google Cloud Operations (Stackdriver)
The Google Cloud Platform’s operations suite, formerly Stackdriver, is a monitoring, logging, and diagnostics tool for applications on GCP. It also helps with error reporting, tracing, and debugging through its managed services. It is best for system health, latency, and security management.
Dynatrace
Dynatarce is a smart software intelligence platform for application performance management (APM). It offers AI-powered monitoring, root cause analysis, and full-stack observability. The tool ensures high performance and availability of applications through comprehensive tracking and analytics.
5. Log Management
Graylog
Graylog is an open-source log management platform that simplifies log collection, storage, analysis, and real-time alerting. It aids in centralizing and managing log data from various sources for analysis and troubleshooting.
Papertrail
Papertrail is a cloud-based log management service featuring real-time log aggregation, search, and alerts. It simplifies log management for cloud applications and cloud-based infrastructure.
6. Security and Compliance
Vault by HashiCorp
Vault is a perfect tool for securely accessing secrets like API keys, passwords, SSH keys, encryption keys, certificates, and tokens. It enables secret management and access control by protecting sensitive data against vulnerabilities and breach risks.
Aqua Security
Aqua Security is a container security platform that comprises vulnerability scanning, runtime protection, and compliance enforcement in containerized environments.
7. Collaboration and Communication
Slack
Slack is a famous collaboration and messaging platform for on-premise and virtual teams. It offers channels, direct messaging, and integration with monitoring or incident management tools. Its uses reach beyond ordinary meetings and routine projects, specifically during incident response.
Microsoft Teams
Microsoft Teams is an all-inclusive collaboration platform that combines office chat, meetings, and file sharing. It can integrate with other tools besides its video conferencing capabilities.
Where to Find the Best Site Reliability Engineers?
Finding a Site Reliability Engineer is nothing short of a challenge, especially on a limited budget. In addition, the expertise and experience add more dollars to the site reliability engineer’s salary. SRE is an ongoing practice where businesses can’t hire project-based resources, so finding an SRE expert becomes daunting. Thanks to Unique Software Development, the best Site Reliability Engineering firm, the search becomes simple.
Instead of searching on search engines and freelance platforms for shortlisting candidates, give us a call or an email. We have the best team of professional solution architects, site reliability engineers, and custom software development experts. As reflected in our portfolio, we enabled many enterprises with automation, AI, performance optimization, cloud services, and business intelligence tools. Reach us today!
Conclusion
For those readers who want to explore the topic of Site Reliability Engineering, this blog covers all the major areas. It explains the meaning of site reliability engineering while also addressing the confusing debate of DevOps vs SRE and their differences. It highlights the importance of SRE practices on the basis of reliability, performance, collaboration, user experience, and planning for contingencies. The blog also explains the principles of SRE, including observability, monitoring, risk handling, change implementation, SLOs, automation, and security.
We know the importance of knowledge to entrepreneurs and enterprises, so special emphasis is given to details. Thus, the writing explains the basic metrics like SLIs, SLOs, SLAs, error budgets, MTTR, and MTBF. Besides these, it clarifies other incident metrics along with change failure rate, resource utilization, and RCA. Once you comprehend these terms and their essence, it becomes easier to grasp how SRE works. The essential tools will help you select your weaponry and armor. Where to find the best Site Reliability Engineers will let you choose your most trustworthy Ally.













